An international study found that the specific power of commercial silicon solar modules increased from 8.5 W/kg in the early 2000s to 23.6 W/kg today, driven by advances in module design, bifaciality, and temperature management. The researchers highlighted that glass and framing dominate module weight, and considering operating conditions like nominal operating cell temperature and rear-side illumination is essential for accurate PV system design.
An international research team has found that the specific power of commercial silicon solar modules increased from around 8.5 W/kg In the early 2000s to 23.6 W/kg today.
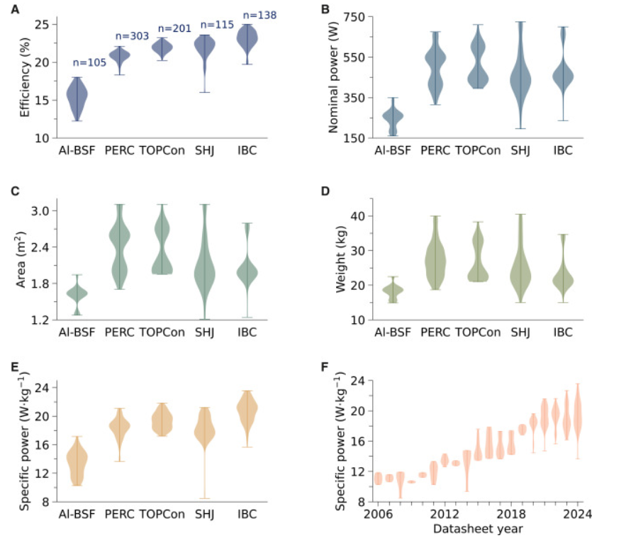
The specific power of a PV module measures how much electrical power the module produces per unit of weigh. This metric can also be expressed in W/m2 and helps compare the efficiency of different solar panels regardless of their size or weight. It is especially important in space applications or portable solar panels, where weight matters more than area.
“The PV community is aware of changes in module design that have happened over the past years,” research co-author Bruno Vicari Stefani told pv magazine. “Our work provides a comprehensive body of evidence that illustrates these changes. It underscores the move toward application-specific module designs rather than ‘one-size-fits-all’ solutions.”
“The conventional view of silicon panel deployment is shifting,” added co-author Matthew Wright. “No longer is silicon seen as a bulky module, confined to a rooftop. Advancements in silicon module design has opened up a range of new applications, such as the high specific-power designs employed for aerospace.”
The research team explained that effective specific power of a PV module varies with operating conditions, including nominal operating cell temperature (NOCT) and illumination. NOCT is a standardized measure of the temperature that a solar cell reaches under typical operating conditions in the field, rather than under ideal laboratory conditions. Specifically, its is defined as the temperature of a module’s cells in open-circuit conditions when the module is exposed to irradiance of 800 W/m², ambient air temperature of 20 C and wind speed of 1 m/s.
The specific power was calculated with or without bifacial gains, which were modeled assuming a 10% rear-to-front irradiance ratio and manufacturer-provided bifaciality factors. This analysis showed that bifacial gains increase the effective specific power of PERC, TOPCon, heterojunction (HJT), and interdigitated back-contact (IBC) modules, narrowing gaps between top-performing technologies. HJT modules were found to respond best to combined temperature and rear-side illumination.
The scientist stressed that considering both temperature effects and rear-side illumination can narrow performance gaps between technologies, allowing more accurate predictions of energy output relative to module mass while informing sustainable PV system design.
The researchers also reported that glass continues to dominate the weight of photovoltaic modules in current manufacturing practices, contributing between 54% and 86%, with bifacial modules generally heavier due to dual-glass designs. They highlighted that module weight scales with both area and glass thickness, noting that larger or thicker-glass modules can reach 26–39 kg. According to their findings, monofacial modules typically employ a single 3.2-mm glass sheet, whereas bifacial modules use dual 2.0-mm layers. They also emphasized that thicker glass improves durability but complicates handling and transport, particularly for rooftop installations.
Their analysis also indicated that aluminum frames constitute 6%–19% of module weight, while encapsulants account for 2%–15%. Other components, including cells, junction boxes, backsheets, and interconnections, collectively contribute 8%–16% of the total weight. The researchers noted that while thinner glass or lighter frames can enhance specific power, such modifications may compromise mechanical reliability. Overall, they concluded that glass and framing are the principal factors governing module weight, efficiency, and handling challenges.
Their findings are available in the paper “Increasing specific power and the emergence of new markets for crystalline silicon photovoltaics,” published in Cell Reports Physical Science. The research group comprised scientists from the University of South New Wales (UNSW) and the Newcastle Energy Centre in Australia, the Federal University of Santa Catarina (UFSC) in Brazil, the US Department of Energy’s National Laboratory of the Rockies, the University of Oxford in the United Kingdom.
This content is protected by copyright and may not be reused. If you want to cooperate with us and would like to reuse some of our content, please contact: editors@pv-magazine.com.
